bevictor伟德官网 - 源自英国始于1946
首页
关于我们
bevictor伟德简介
现任领导
机构设置
党群工作
党建工作
工会活动
公司动态
通知公告
伟德源自英国1946新闻
团队队伍
团队概况
专任教师
教师风采
旗下产业
专业设置
教务动态
实践实验教学
研究生教育
学位点介绍
新闻公告
人才招聘
团队队伍
联系方式
科学研究
科研机构
员工动态
科研成果
政策文件
员工工作
常用表格
团学活动
招生信息
就业信息
实验室
管理与规章制度
实验队伍
环境与安全
专业介绍
英语
日语
商务英语
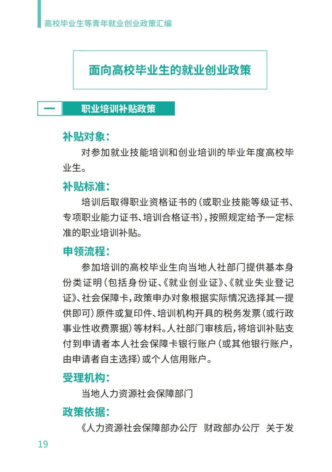
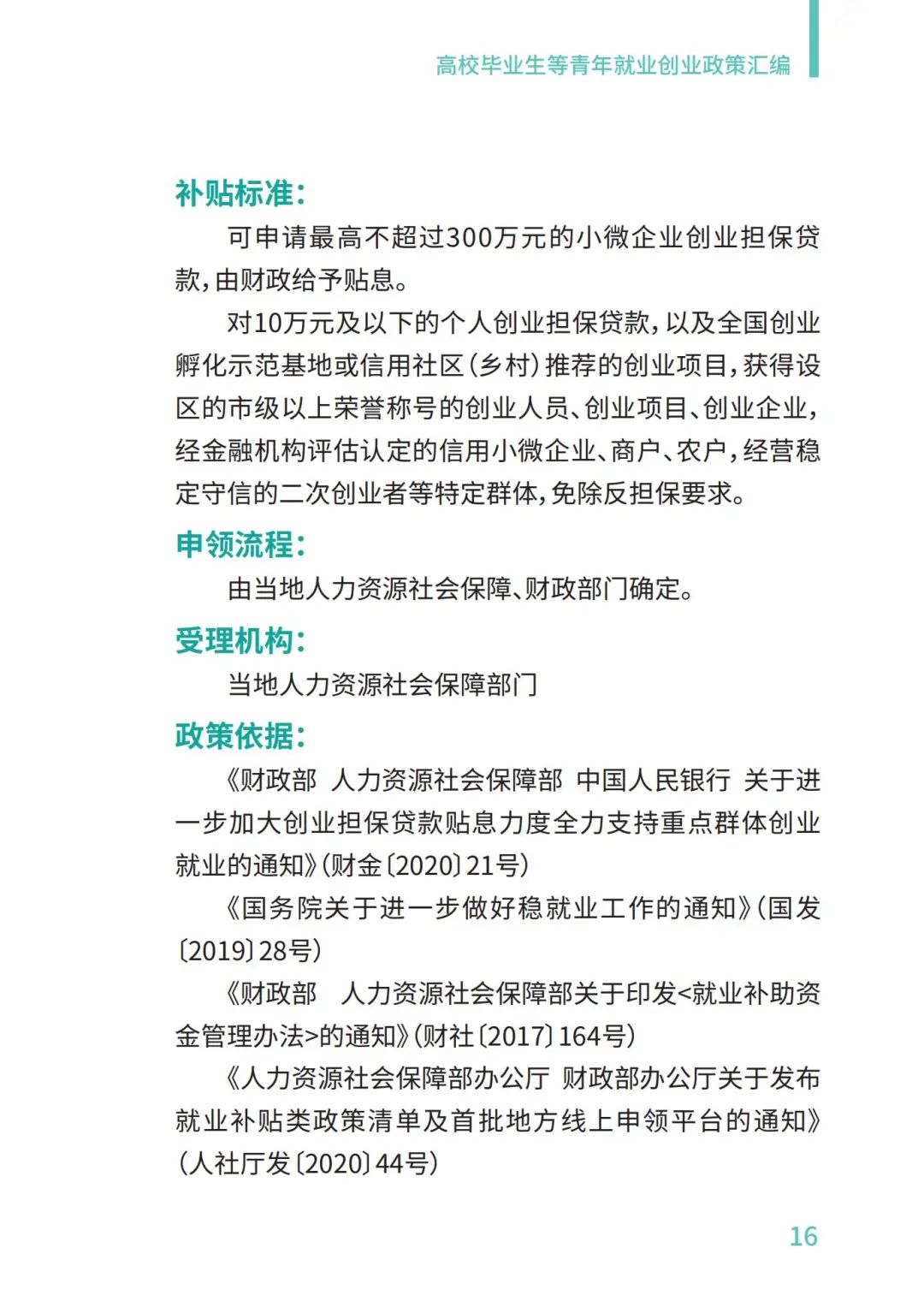
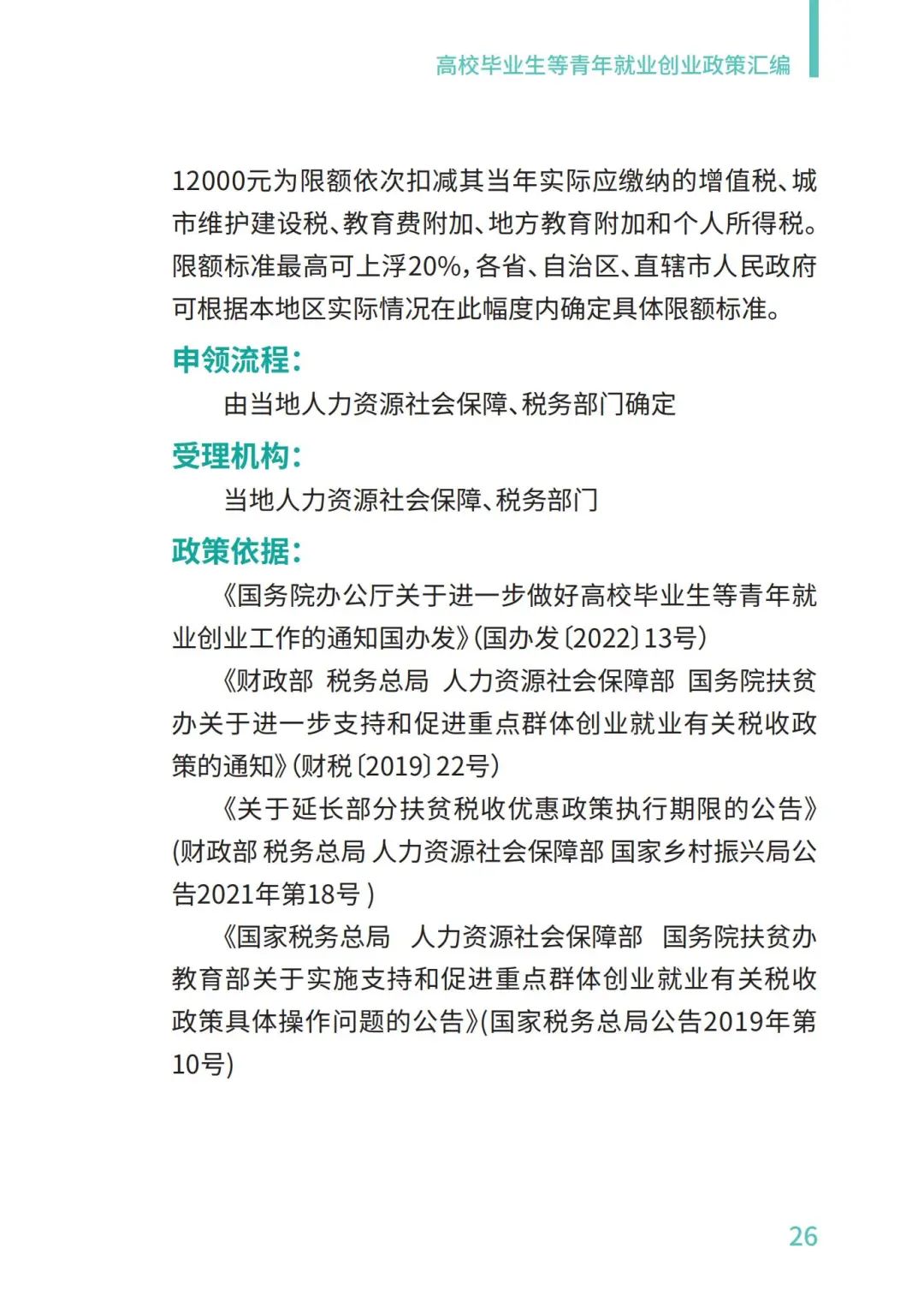
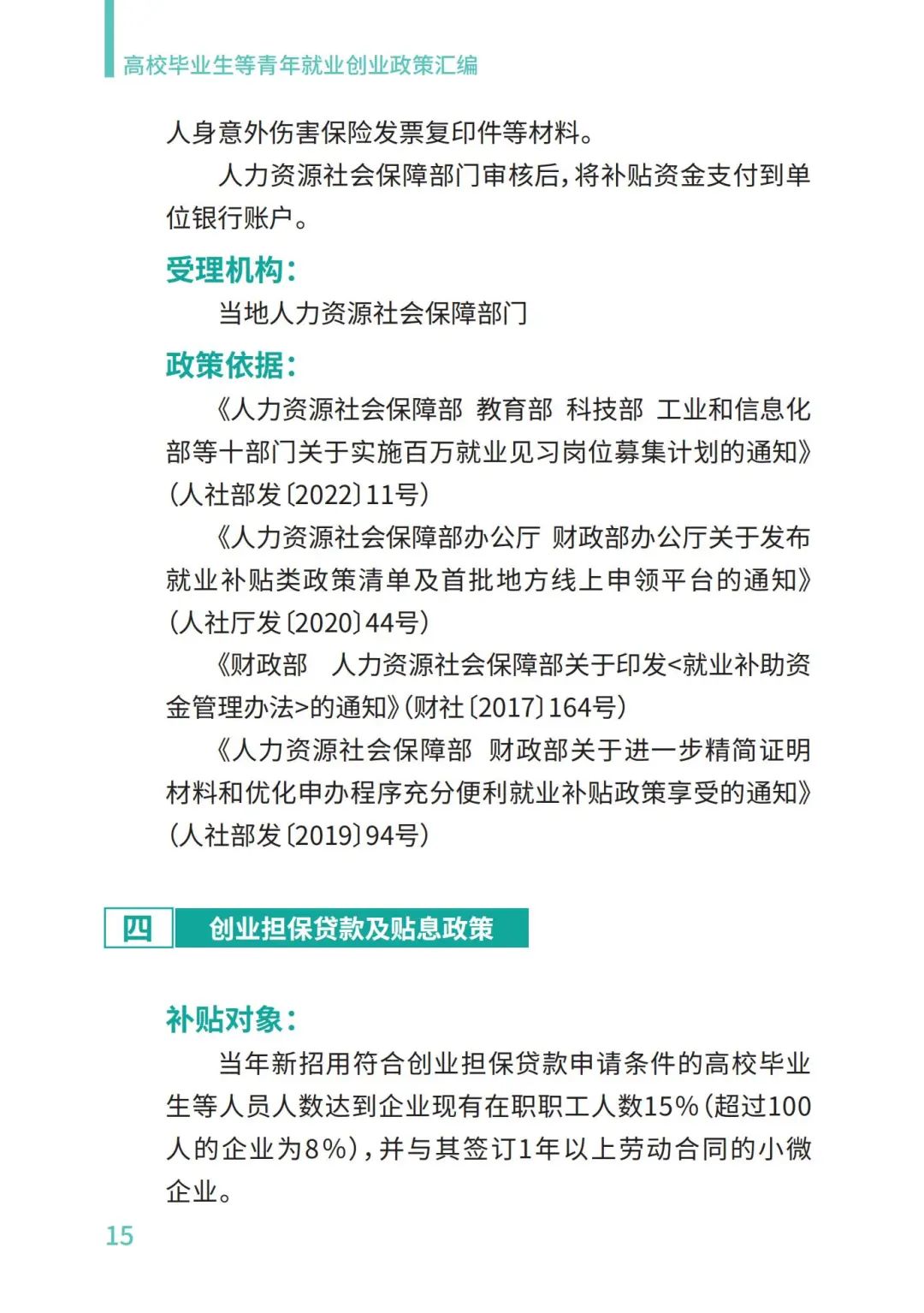
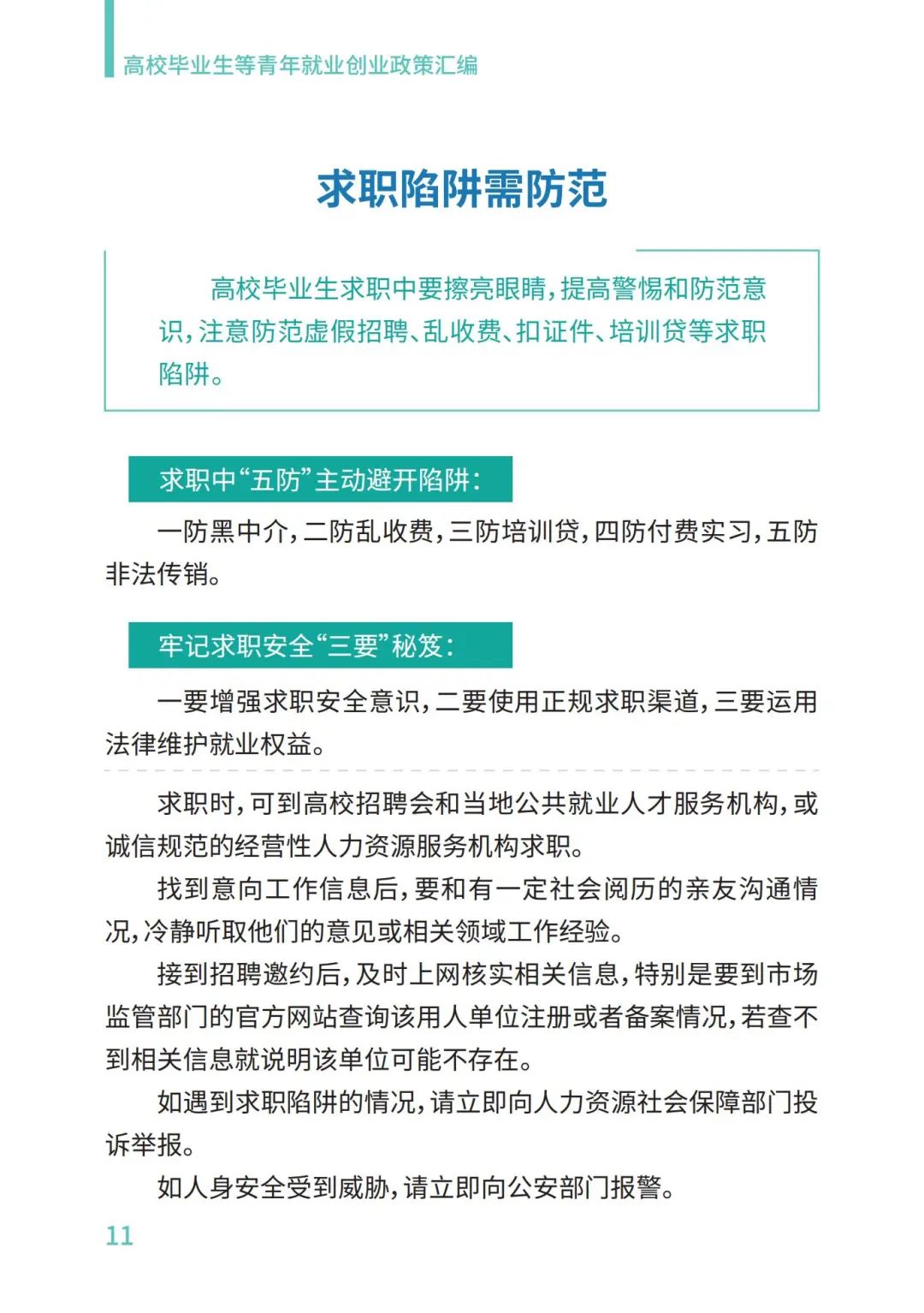
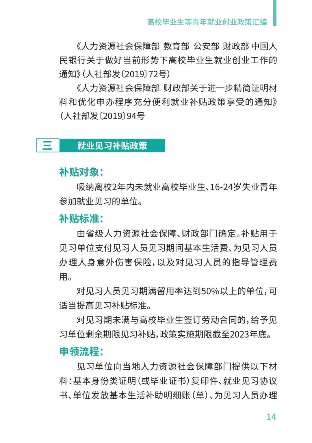
高校毕业生等青年就业创业政策汇编(2023年)
发布时间:2023年04月18日
©版权所有:bevictor伟德官网 - 源自英国始于1946
地址:广东省肇庆市端州区肇庆大道伟德源自英国1946外语楼 邮编:526061